A- A A+ |

Agenda de Eventos

Sem eventos

A educação permanente em saúde se configura como aprendizagem no trabalho, em que o aprender e o ensinar se incorporam ao cotidiano das organizações e ao trabalho. Dessa forma, possui uma intensa vertente educacional com potencialidades ligadas a mecanismos e temas que possibilitam gerar reflexão sobre o processo de trabalho, autogestão, mudança institucional e transformação das práticas em serviço, por meio da proposta do aprender a aprender, de trabalhar em equipe, de construir cotidianos e eles mesmos constituírem-se como objeto de aprendizagem individual, coletiva e institucional (BRASIL, 2018).
O Departamento de Ensino, Pesquisa e Extensão (DEPE) tem como um de seus objetivos oportunizar aos colaboradores da Santa Casa de Misericórdia de Sobral (SCMS) participação em programas educativos com enfoque na corresponsabilização, a fim de qualificar sua atuação na instituição, e, consequentemente, promover atenção à saúde resolutiva e de qualidade.

Em 2023 foram desenvolvidas 453 ações de educação permanente. Ao avaliar o indicador horas de treinamento por pessoa, considerando que este é calculado multiplicando a carga horária em horas do treinamento pelo número de participantes, e dividindo por o total de colaboradores da instituição no período, verifica-se no ano de 2023 uma média de 1,35 horas (81 minutos por mês) de treinamentos por pessoa por profissionais.

Documentos relacionados à Educação Permanente:


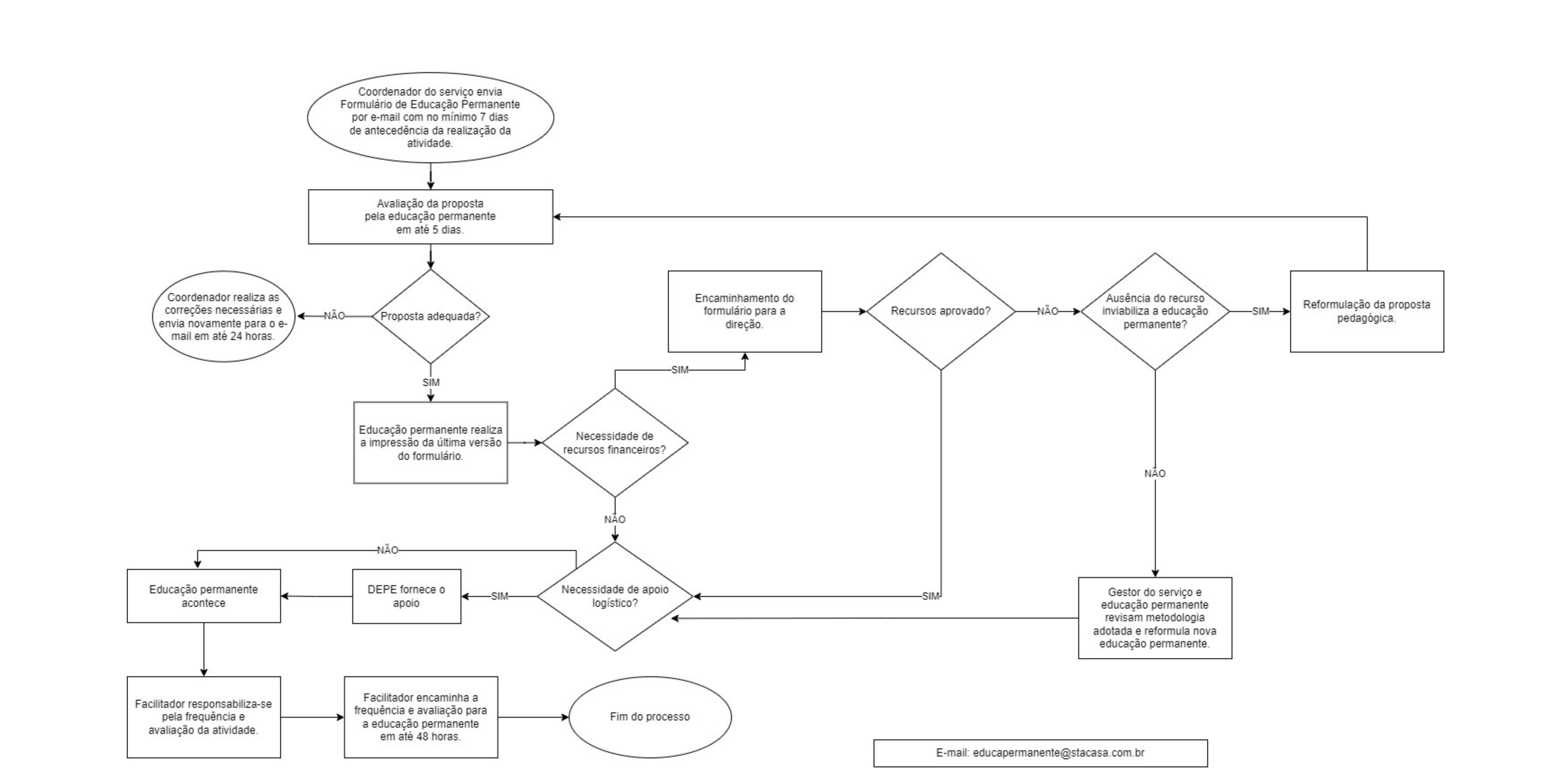
• Fluxo de educação Permanente


• Formulário de solicitação de Educação Permanente - Clique aqui 
• Frequência de Educação Permanente - Clique aqui
• Formulário de solicitação de Certificado - Clique aqui
• Formulário de avaliação de reação do treinamento - Clique aqui
• Formulário de solicitação de liberação para Curso/Evento - Clique aqui
• Carta de anuência para liberação de Curso/Evento - Clique aqui
• Plano anual de EP - Clique aqui