A- A A+ |

Agenda de Eventos

Sem eventos
A extensão universitária é um processo interdisciplinar, político, educacional, cultural, científico, tecnológico, que promove a interação transformadora entre a formação acadêmica profissional e os outros setores da sociedade, por meio da produção e da aplicação do conhecimento, em articulação permanente com o ensino e a pesquisa (BRASIL, 2018).
 

A Santa Casa de Misericórdia de Sobral, por meio do Departamento de Ensino, Pesquisa e Extensão (DEPE), recebe acadêmicos das instituições de ensino conveniadas para a realização de atividades de extensão, sejam elas curriculares ou extracurriculares (projetos de extensão e ligas acadêmicas).

As atividades curriculares de extensão devem compor a matriz curricular dos cursos de graduação. A concepção e a prática das diretrizes da extensão devem ser pautadas na a) interação dialógica da comunidade acadêmica com a sociedade por meio da troca de conhecimentos, da participação e do contato com as questões complexas contemporâneas presentes no contexto social; b) formação cidadã dos estudantes, marcada e constituída pela vivência dos seus conhecimentos, que, de modo interprofissional e interdisciplinar, seja valorizada; c) produção de mudanças nos setores da sociedade, a partir da construção e aplicação de conhecimentos, bem como por outras atividades acadêmicas e sociais; d) articulação entre ensino/extensão/pesquisa, sendo interdisciplinar, político educacional, cultural, científico e tecnológico.

A extensão universitária extracurricular pode ser realizada por meio de ligas e projetos de extensão. A Liga Acadêmica é uma entidade sem fins lucrativos, criada e organizada por um grupo de discentes, sob a coordenação de docente de instituição de ensino superior conveniada à SCMS, para promover o aprofundamento didático de determinado assunto acadêmico, destinado a enriquecer o processo pedagógico de ensino e aprendizagem, numa perspectiva interdisciplinar e interprofissional, que possibilite a troca de conhecimentos com a comunidade e com ações direcionadas, prioritariamente, para áreas de grande pertinência social. O Projeto de Extensão é um conjunto de ações processuais e contínuas, de caráter educativo, social, cultural, científico ou tecnológico, com objetivo específico e prazo determinado para sua execução.

 

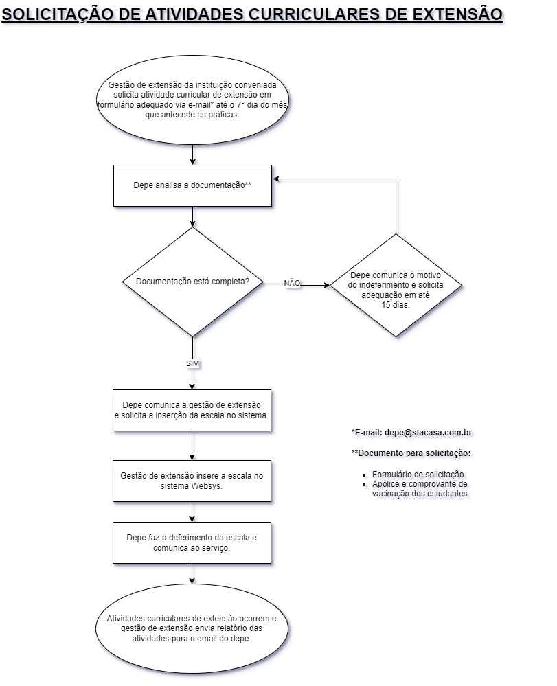
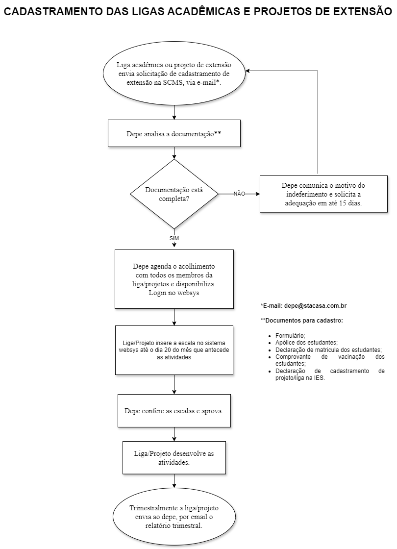
A seguir serão apresentados os fluxogramas para solicitação de atividades curriculares de extensão e extensão universitária, respectivamente:

 

Documentos para solicitação:

- Formulário de solicitação de atividade curricular de extensão- Clique aqui! 

 

Documentos para solicitação:

- Formulário de Solicitação de Extensão Extracurricular - Clique aqui!